平博pinnacle

您当前位置:首页 > 产品中心 > 产品详情
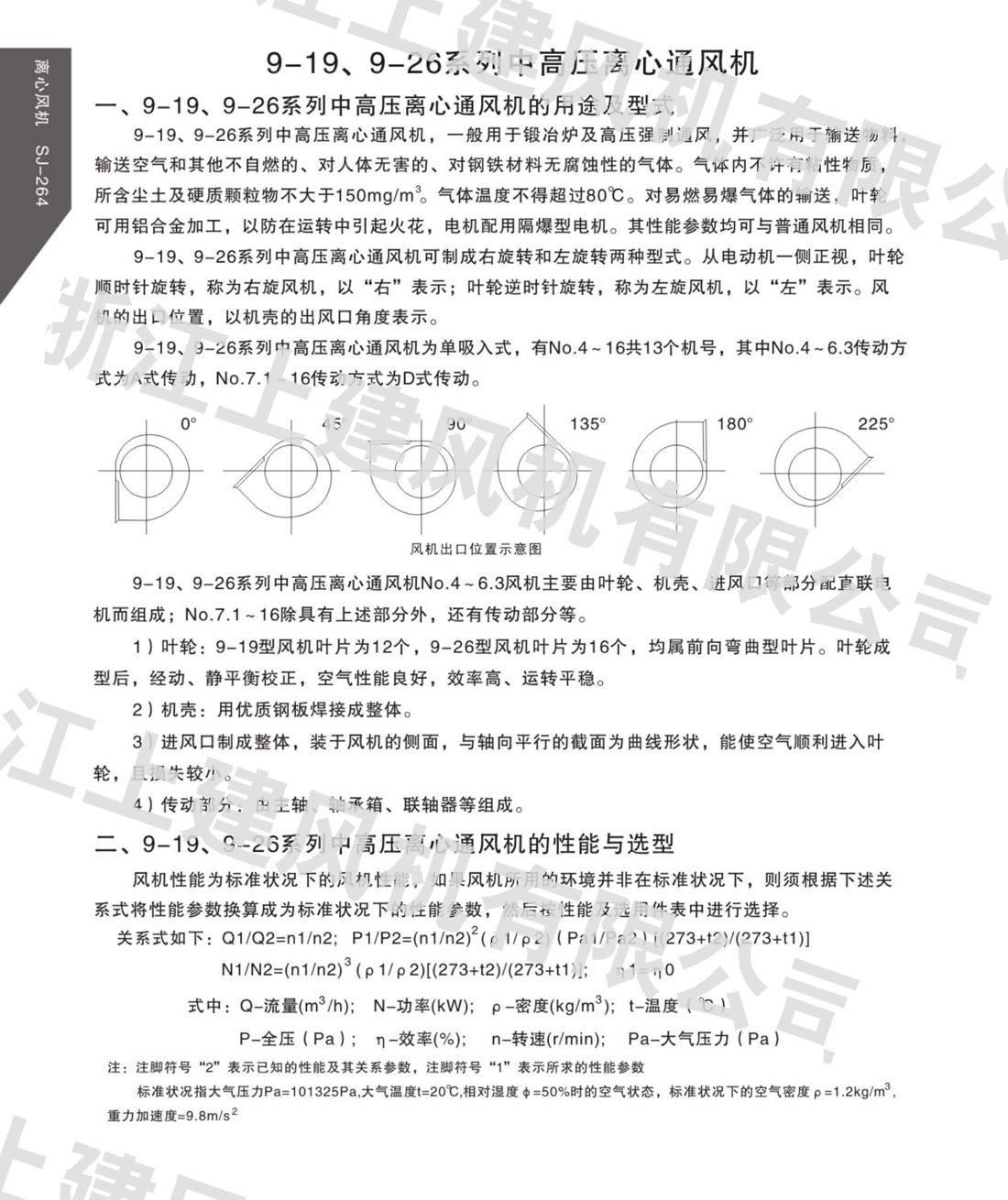
产品详情
风机装备+气体调节装备的集成制造商与服务商